[34+] Sunvic 2 Port Wiring Diagram, 2 Verados, 3 Batteries, 2 4-position Switches - The Hull Truth
Sunvic 2 Port Wiring Diagram Danfoss Randall S Plan Wiring Diagram
Motor will not shut off!
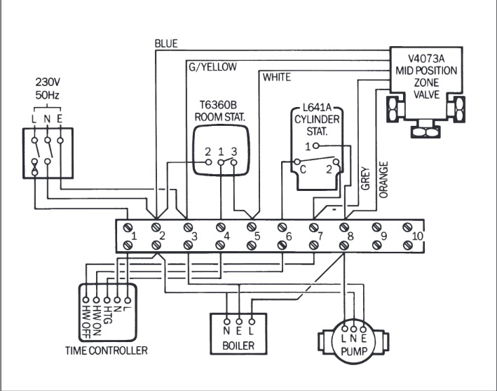
How to install sunroof module 529t. Diagram ray sea canvas bimini boats wiring 2007 searay sport boat 2004 parts engine sundancer sunsport covers manual canopy bow. Valve wiring diagram port motorised sunvic diagrams spring version diynot. Diagram switches batteries verados position isolator







Komentar
Posting Komentar